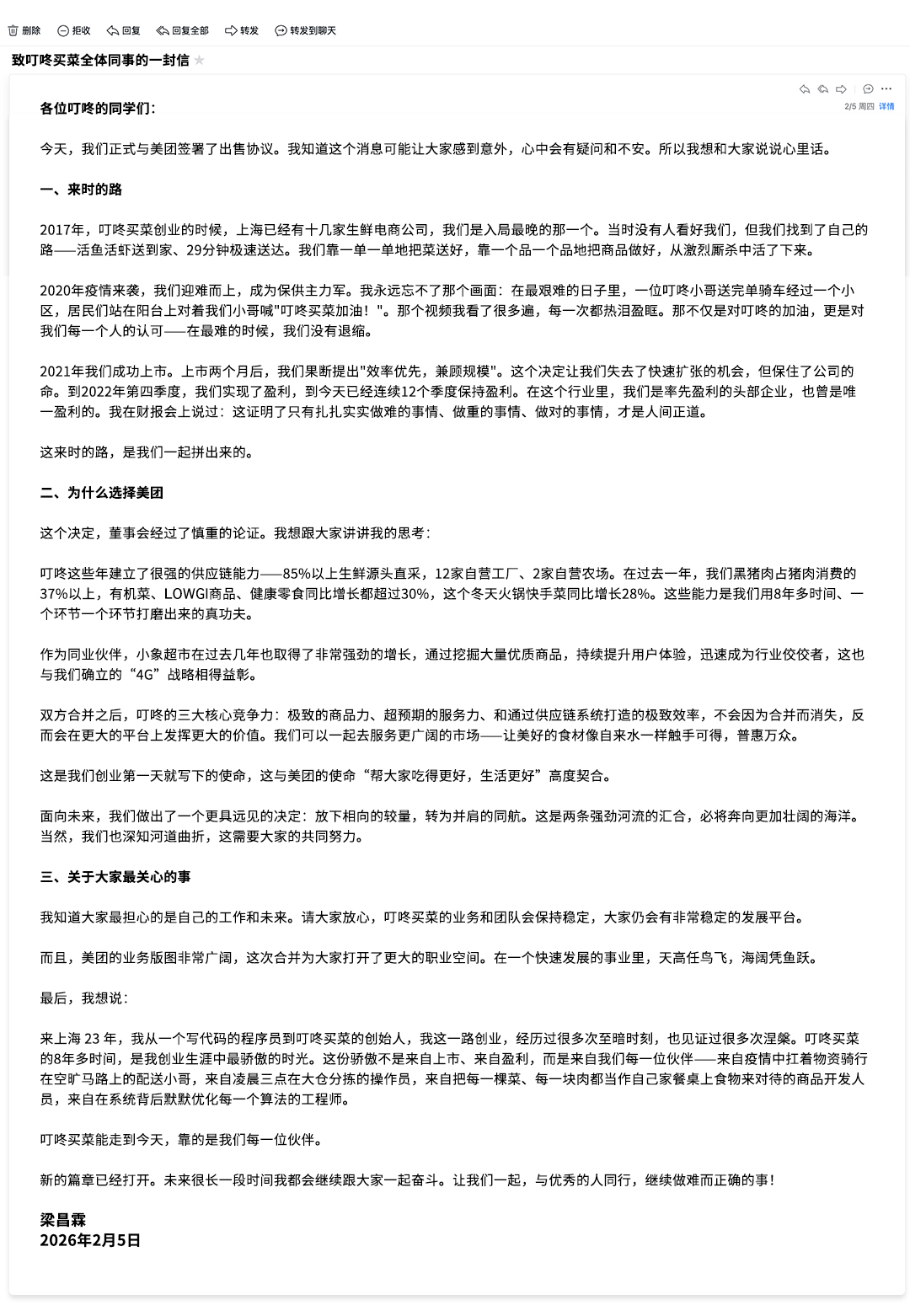
2026-02-27
企业文化不是通过设计形成的,而是在日常实践中被“活”出来的。创始人的每一次抉择,都会将有意识的价值观逐步锻造为影响企业生死的深层假设。组织叙事不仅仅是讲述故事,更是在关键时刻帮助成员重塑“我们是谁、我们的工作是否有意义”的集体认知。2026年2月5日,叮咚买菜创始人梁昌霖在公司被美团收购之际致员工的内部信,是企业文化与组织叙事如何相互作用的典型范例。
大多数企业投入大量时间和金钱打造企业文化,却很少审视自己的“底层操作系统”。那才是真正决定企业能走多远的核心——且一旦形成,很难改变。2月5日,叮咚买菜宣布被美团收购,创始人梁昌霖的内部信也在同日流出,这封信堪称近年来我见过的最佳组织叙事样本之一,值得细细剖析。

很多做企业文化的人都知道埃德加·沙因的“企业文化三层次”睡莲模型:
人工饰物:着装、仪式、故事、标语、办公环境等,犹如水面上看得见的花叶。
价值观念:公司公开宣称的愿景、使命、价值观、战略、制度等,犹如水面下的茎。
深层假设:公司成员潜意识里「理所当然、不言自明」的信念、认知、人性观、关系模式等,犹如扎根在泥里的根。

现实中,大部分企业文化工作停在刷墙、做手册、办培训这些表面动作;做得好一点的,能把价值观讲清楚、写成行为准则。但真正能够触及第三层的人并不多,因为深层假设本来就难以看见和质疑。
价值观和深层假设,到底有什么不同?
先说一个常见的误解:有人认为「价值观是说的,深层假设是做的」。这个说法不准确——真正按价值观行事的企业大有人在,叮咚买菜就是一个。价值观和深层假设的区别,关键在于“意识”和“可质疑性”。
价值观,是有意识的信念——你知道自己在做一个选择,而且这个选择可以被讨论、被辩护,甚至被修改。
深层假设,是潜意识的信念——你根本不觉得自己在做选择,因为在你心里,那就是世界运作的方式,是理所当然的,甚至不会想到要去质疑它。
用叮咚买菜举例更直观。梁昌霖反复强调「做难的事、做重的事、做对的事」——这是叮咚买菜清晰的价值观。它在 2017 年是一个有意识的方向选择:梁昌霖完全可以选择轻模式、流量打法,但他选择了前置仓、自建供应链。这个取舍是有意识做出的,可以被讨论,也可以被质疑。而叮咚买菜真正的深层假设,是一个更底层的信念,大概是这样的:生鲜零售的真正壁垒,只能来自供应链的深度掌控。任何依赖流量或补贴堆出来的规模,终究会塌。这类话语不是策略性的宣言,而是创始人对行业底层规律的根本判断——是从内心深处感到「必然如此、别无他途」的行动逻辑。正是这种深层假设,把“做难的事”从口号变成了组织的默认动作。
价值观是一种「选择」,深层假设是一种「世界观」。你知道自己在做一个选择,和你压根不觉得自己在做选择——这才是两者最本质的区别。
还有一点值得特别说明:价值观和深层假设之间,有一条演化的路径。
沙因指出,当一个价值观被反复实践,并被反复验证有效之后,它会逐渐沉入无意识层面,演化为深层假设。
「扎扎实实做难的事」这句话,在叮咚 2017 年刚成立时还是一个价值观——梁昌霖有意识地倡导,需要反复说服团队。但经过八年,这个信念被一次次的危机验证、被无数个决策重复强化,它在组织内部很可能已经演化为深层假设——团队看到一个轻模式机会时,不是经过讨论后选择放弃,而是本能地感到「这不对」,甚至说不清楚为什么,就是觉得「我们不是这样的公司」。
有意识的选择(价值观)
↓ 反复实践
↓ 被验证有效
↓ 内化为集体无意识
沉淀为理所当然的信念(深层假设)
这也解释了为什么优秀的企业文化很难被复制——你能看见别人的价值观,去学、去照搬、去贴墙上;但你看不见别人的深层假设,因为那些东西,连他们自己都未必说得出来。行业不同,企业所处的时代不同,也未必能照搬。
如何识别你们组织的深层假设?
我们在帮企业做企业文化梳理时,识别深层假设有一个直接的方法:找出创始人或核心管理层过去三到五年里,做过的最难的五个决策,把每个决策背后「牺牲了什么、坚持了什么」列出来,然后找规律。
具体可以在访谈中问这样几个问题:
你做过的最难的决定是什么?当时放弃了什么?
有没有哪一次,有人提出一个很诱人的机会,但你们拒绝了?为什么?
你们内部有没有某些不成文的规矩?新人会在哪些事上碰壁? 那个反复出现的「坚持」,就是你的深层假设。那个让新人碰壁的不成文规矩,往往就是深层假设的日常显现。
梁昌霖这封信,展示了很多管理者缺乏的一种能力——在组织最脆弱的时刻,重新诠释意义。
这就是组织叙事(Organizational Narrative)的核心功能:它不是讲故事,而是在关键时刻,帮助组织成员重建「我们是谁、我们做的事有没有意义」的认知。
解剖这封信,它有三个叙事视角值得学习:
① 主体确立(Reclaiming Authorship):我们在做决定,不是在被命运推着走。
信的开头是:「今天,我们正式与美团签署了出售协议。」
注意措辞——「签署」,不是「被收购」;「协议」,不是「交易」。这是一个微小但重要的语言选择。它在告诉员工:这是我们做的选择,不是失败,不是被迫。 公司的主体性,在叙事层面被保住了。
很多企业在面对裁员、重组、被并购时,公告语言往往充满被动语态和模糊表达,恰恰暴露了管理者自己的慌乱。员工读出来的,是:连老板自己都不知道这意味着什么。
② 价值承接(Bridging Value):我们做过的事,不因公司的消失而消失。
梁昌霖在信中列了一串数字:85% 源头直采、12 家工厂、建立的前置仓模式……然后说,这些东西「在更大的平台上能发挥更大价值」。
这句话解决了员工最深的焦虑:我这八年做的事,流过的汗算数吗?他的回答是:算。而且会在更大的地方被放大。
这不是画饼,而是把员工的个人叙事,从「为叮咚工作的八年」重新锚定为「参与建立了一种能力、一种模式」——这个意义超越了公司本身,也超越了这次收购。
③ 意义升华(Elevating Meaning):相信相信的力量,在更大的舞台上继续发出我们的光芒。
信里有这两句话:「在更大的平台上发挥更大的价值」、「与优秀的同行,继续做难而正确的事」。而这,恰恰也是深层假设形成的过程——价值观只有被时间反复验证,才能真正成为组织的骨髓。梁昌霖用八年将“做难而正确的事”变成“叮咚买菜”这个品牌的信念和肌肉动作。在内部信中,继续激励团队保持住,在美团的大平台上,通过食品健康、美味与创新,让人们吃得好,让生活更美好。

我知道看到这里,很多人的反应是:「道理我都懂,但我们老板不是梁昌霖,我该怎么办?」这是一个好问题,也是我在实际咨询工作中被问得最多的问题之一。根据我们的实践经验,分三步来做:
第一步:识别深层假设,而不是凝练价值观。
做企业文化梳理时,第一件事不是「企业文化应该是什么」,而是「企业文化实际上是什么」。
用上面提到的访谈方法,找出那个反复出现的「坚持」,那个让新人碰壁的「不成文规矩」。这一步很多企业跳过了,直接进入「凝练价值观」。结果文本化的,是他们希望自己相信的东西,而不是他们真正相信的东西。
这两者之间的落差,员工感受得到。这也是很多企业文化建设失效的根本原因——不是执行问题,是起点就错了。
第二步:把深层假设转化为可被讲述的故事。
深层假设是抽象的,故事是具体的。
在与 OPPO合作中,发现「本分」这个词在其内部是一种真实沉淀下来的行为准则,客户团队处理问题的方式让我们直接感受到了这个词的分量。例如:对于认知偏差及时作出诚恳回应,并主动予以纠正与补偿——这就是基本假设在起作用。「本分」背后的深层假设,大概是:做事先做人,做生意最终靠的是口碑和信任,走捷径的代价迟早会被算清楚。 这个假设不需要被写出来,因为在 OPPO 员工看来,这是「做生意的常识」。
但如果 OPPO 的员工只是背诵「本分」这个词,它什么都不是。真正让它有生命力的,是那些“在利益冲突时的反应”以及由此被口碑传播的故事。那些故事,是深层假设的载体。
所以,找到那些故事,让它们被反复讲述——这是企业文化落地最重要的工作之一。
第三步:在关键时刻,做好组织叙事。
组织叙事不是只在危机时才用,但危机时刻是最能检验你平时有没有练过的时候。
在根元咨询看来,一封好的组织叙事内部信,有三个结构要素:

这三个要素,不只适用于写内部信。每一次组织变革、战略调整、人事动荡,都是需要叙事的时刻。而叙事能力,本质上是意义管理能力。管理者最重要的工作之一,就是在不确定的时刻,帮组织成员维持「我们做的事是有意义的」这个信念。
四、结语
沙因晚年说过一句话:我们总想着怎么改变文化,却很少去想文化是怎么延续的。 叮咚买菜的故事,给了这个问题一个真实的答案:
企业文化不是被设计出来的,是被活出来的。是创始人在压力最大的时刻,那个本能的选择。是他在八年里,把一个有意识的价值观,用一次次的决定反复锻打,最终让它沉入组织的无意识,变成所有人觉得「理所当然」的信念。是员工在某一天,突然意识到:他不是在说价值观,他从一开始就是这么相信的。那一刻,价值观就变成了深层假设。文化,就真正活了。
哪怕公司不在了,那个相信还在。
这,才是企业文化真正的资产。
图片来源:叮咚买菜官网、公开资料、《企业文化生存与变革指南》埃德加·沙因等
#企业文化 #组织叙事 #创始人 #叮咚买菜 #美团 #品牌内部沟通
根元咨询是一家专注于战略创新与品牌成长的顾问公司。我们为行业领先企业构建完整的品牌叙事体系,从战略定位到视觉设计及文化落地,驱动品牌实现可持续增长与深度市场共鸣,最终丰富商业与人心的对话。
如需了解更多详情或洽谈合作,欢迎通过以下方式联系我们。
官微:根元品牌
官网:www.themetathink.com